2026年-04月-28日 星期二
设为首页
加入收藏
网站首页
医院概况
医院简介
领导班子
信息公开
健康科普
新闻中心
新闻动态
招标采购信息
人事招聘
党建之窗
主题教育
党建动态
科室介绍
妇产科
肛肠科
骨伤科
康复科
内二科
内一科
外科
眼科
特色科室
康复科
骨伤科
肛肠科
糖尿病专科
就医指南
医院就医流程
名医荟萃
名医荟萃
医保之窗
医保政策
医保就医服务
资料下载
健康内江
医保之窗
医保政策
医保就医服务
资料下载
医疗服务
就诊流程
医保政策
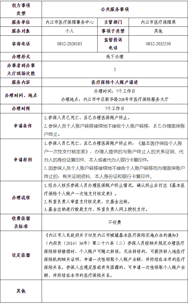
医疗保险个人账户清退办事指南
下一篇:异地门诊视同住院报账所需资料
上一篇:四川医保相关电话