2026年-04月-28日 星期二
设为首页
加入收藏
网站首页
医院概况
医院简介
领导班子
信息公开
健康科普
新闻中心
新闻动态
招标采购信息
人事招聘
党建之窗
主题教育
党建动态
科室介绍
妇产科
肛肠科
骨伤科
康复科
内二科
内一科
外科
眼科
特色科室
康复科
骨伤科
肛肠科
糖尿病专科
就医指南
医院就医流程
名医荟萃
名医荟萃
医保之窗
医保政策
医保就医服务
资料下载
健康内江
医保之窗
医保政策
医保就医服务
资料下载
医疗服务
就诊流程
医保政策
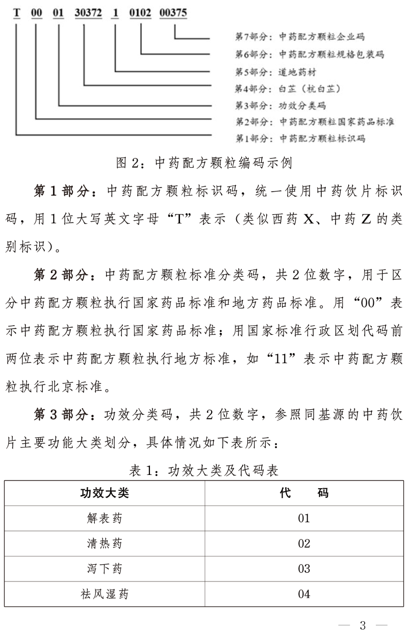
国家医疗保障局办公室关于印发医保中药配方颗粒统一编码规则和方法的通知
下一篇:内江召开2023年度城乡居民基本医疗保险参保征缴启动会
上一篇:四川省医疗保障局《关于公布四川省2022年第一批新增和修订医疗服务价格项目的通知》的政策解读